We integrate practical AI directly into your workflows, fast. Measurable impact, no jargon.
Trusted by teams in:
Finance Healthcare Blockchain Space Tech Manufacturing and more.


Customized AI solutions designed to fit seamlessly into your existing workflows
You know AI can improve efficiency—but embedding it seamlessly into existing workflows often feels daunting.
At 1D.works, we ensure AI solutions don’t just work technically—they fit effortlessly into your team's daily activities, providing immediate productivity gains.
AI innovation shouldn’t be slow or speculative. We rapidly prototype and validate AI solutions to demonstrate tangible value fast—helping you reduce risk, save resources, and confidently scale innovations that work.
Learn MoreNot every organization can—or should—hire a full-time AI leader.
1D.works provides fractional, hands-on AI leadership, enabling your business to leverage strategic expertise flexibly and affordably.
Management consultants excel at identifying optimal strategies—but client implementation often falls short.
At 1D.works, we bridge this critical gap. Our practical AI integration ensures your strategic recommendations become tangible client results, with a seamless white-label AI capability you can brand as your own.
Hear from organizations that have transformed with our AI solutions
"Together we have generated sparkling new automation tech that is key to my company’s bottom line, and we have fun doing it."
CEO, Eeekual Bionic Gmbh
"Sarunas’ work for us was exceptional, highly professional, on time and on budget. I would highly recommend him to anyone."

Founder & CEO, Altimist
Expert perspectives on AI implementation and strategy

May 14, 2025
In an era of accessible AI, true competitive advantage lies not in generic tools but in leveraging your unique, private data to build a defensible 'data moat'
Read Article
May 21, 2021
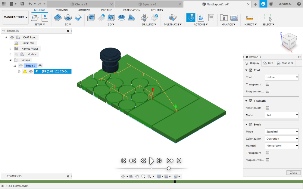
Introduces CAMCollect, an Autodesk Fusion 360 plugin designed to simplify low-volume manufacturing by streamlining CAM instructions and enabling reusability of setups.
Read Article
February 21, 2021
Explores how a CNC micro-factory adapted to remote operation using cameras, dashboards, and VPNs to overcome challenges like travel restrictions, improving efficiency and laying the groundwork for automation.
Read ArticleWe're always open to partnering with great companies. Interested in starting a project, exploring opportunities, or have questions? Reach out—we'd love to hear from you.